必发博彩平台信息与官网入口指南
设为主页
加入收藏
必发博彩平台信息与官网入口指南
必发博彩 概况
必发博彩 概况
必发博彩 标识
必发博彩 资讯
必发博彩 资讯
必发博彩 党建
继续教育中心
通知公告
招生信息
政策制度
下载专区
校外教学中心
留学中心
日本一部
英亚部
“一带一路”欧洲项目
旅顺校区
日韩留学预科教学部
复合培养教学部
SQA教学部
TUFC教学部
法国本科教学部
硕士预科教学部
校内综合培训教学部
新加坡国际课程教学部
日本就业派遣日语培训教学部
东盟留学教学部
意大利预科教学部
中山校区
多语种
专业技术培训基地
职业本科特色班
校区概况
新闻资讯
招生工作
就业指导
教育教学
学团建设
校园风光
联系我们
法语联盟
联系我们
旅顺校区
日韩留学预科教学部
复合培养教学部
SQA教学部
TUFC教学部
法国本科教学部
硕士预科教学部
校内综合培训教学部
新加坡国际课程教学部
日本就业派遣日语培训教学部
东盟留学教学部
意大利预科教学部
必发博彩平台信息与官网入口指南
>
旅顺校区
>
法国本科教学部
>
正文
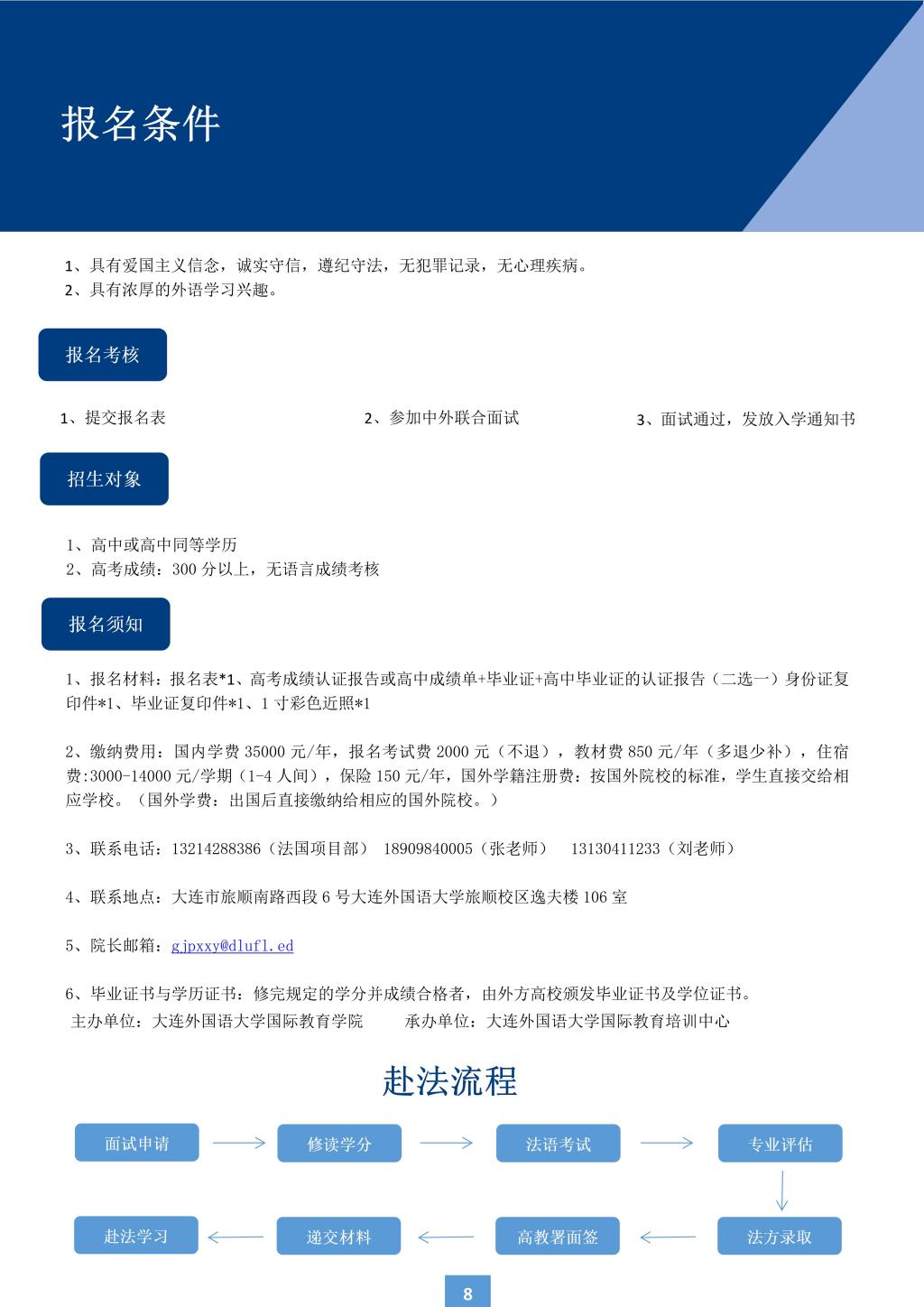
2025法国1+2国际本科项目招生简章
发布日期:2025-02-15 浏览次数:
上一篇
下一篇